Project management provides people with a powerful set of tools that improves their ability to plan, implement, and manage activities to accomplish specific objectives but PM is more than just a set of tools; it is a results-oriented management style that places emphasizes on building collaborative relationships among a diverse cast of characters.
The impact of PM is most profound in electronics and computing industry, where the new folk heroes are young professionals whose efforts lead to the constant flow of new hardware and software products.
Demand of PM can be seen in the rapid extension of PMI, a professional organization for project managers, whose membership has grown from 93k in 2002 to more than 478k currently.
Where is project management used?
- All of mankind’s greatest accomplishments - from building the great pyramids to discovering a cure for polio to putting a man on the moon - began as a project
- Projects may be cases for lawyers, audits for accountants, events for artists, and renovations for contractors.
- For others, projects may be a small, but critical part of their work, for example, a high school teacher who teaches four classes a day is responsible for coaching a group of students to compete in a national debate competition.
- For these and others, project management is not a title, but a critical job requirement.
- Not only is project management critical to most careers, the skill set is transferable across most businesses and professions.
What is even a project? A project is a temporary and purposeful endeavor encompasses a set of coordinated activities, tasks and resources, managed within defined constraints such as time, budget, and scope, to achieve predetermined goals and objectives such as to create a unique product, service or result that
Main characteristics of a project that differentiate it from other endeavors of the organization:
-
An established objective
- Whether construction a 12-story apartment by Jan 1 or releasing version 2.0 of a specific software package
- Characteristics of objectives:
- S for specific: target a specific area for improvement.
- M for measurable: quantify or suggest an indicator of progress.
- A for assignable: specify who will do it.
- R for realistic: state what can realistically be done with available resources.
- T for time related: specify when the result(s) can be achieved.
-
A defined life span with a beginning and an end
- As there is a specified objective, projects have a defined endpoint, which is contrary to the ongoing duties and responsibilities of traditional jobs.
-
Usually, the involvement of several departments and professionals
- Require combined efforts of variety of specialists, whether they be engineers, financial analysts, marketing professionals.
-
Typically, doing something that has never been done before
- Non routine and has some unique elements.
-
Specific time, cost and performance requirements
- Evaluated according to accomplishment, cost, and time spent.
What the fuck is not a project? A project is not routine, repetitive work, which typically requires same or similar work over and over, while a project is done only once; a new product or service exists when the project is completed. A program is a group of related projects designed to accomplish a common goal over an extended period of time.
Triple constraints of a project:
Three key factors that must be carefully balanced to ensure the success of a project
-
Cost refers to budget allocated for the project, including expenses such as labor, materials, equipment, and overhead. If there’s a need to cut costs, the project manager might need to either extend the project timeline or reduce the scope of work.
-
Time involves the duration within which the project must be completed. If the project timeline must be shortened, more resources might be required to complete the work in a compressed time-frame, alternatively the project scope might need to be reduced to fit the shorter timeline.
-
Scope defines the work that needs to be done to accomplish the project’s objectives. Expanding the project scope can lead to increased complexity, often requires more resources, which can impact both project’s cost and timeline.
Classification of IT projects:
- Facilities management: the integrated management of multiple and interdisciplinary technologies, personnel, systems and processes.
- Software development:
- Service consulting:
- System integration: joining different subsystems or components as one large system
Challenges in IT projects:
- Communication
- Staff turnover
- Inherent difficult of software
- Evolving technology
- Information security and privacy
- Visibility
- Political and cultural risk
- Environmental and infrastructural risk
- Connectivity problem
- Brain damage and loss of institutional knowledge
- Regulatory requirements
Project Life Cycle
The life cycle recognizes that projects have a limited life span and that there are predictable changes in level of efforts and focus over the life of the project.
The project life cycle typically passes sequentially through four stages: defining, planning, executing, and delivering
-
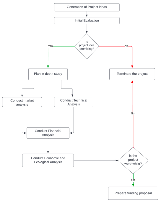
Defining stage: specifications, objectives, teams, responsibilities, stakeholders
- Feasibility study:
- Market analysis:
- Technical analysis:
- Financial analysis:
- Ecological analysis:
- Socio-economic analysis:
- Scope:
- Deliverables:
- Stakeholders:
- Business case:
- Feasibility study:
-
Planning stage: what project will entail, project maps, quality assess, risk mnmnt, schedule, budgeting
- Project plan
- Workflow documents and maps
- Resource allocation
- Risk anticipation
-
Executing stage: tangible outcomes, organize workflows, communication among members, monitoring, managing budget
- Workflows
- Communication
- Monitoring
- Budget management
-
Closing stage: delivering the project product to the customer, redeploying project resources, analyzing team performance, documentation, post-project review

Feasibility study:

Characteristics of project life cycles:
- A project should successively pass through each of the project phases in order to continue on to the next.
- Cost and staffing levels are low at start, higher towards the end and drop rapidity as the project close.
- Risk and uncertainty are highest at the start because the probability of project success is low.
- Ability of the stakeholders to influence the final characteristics of the project project is highest and gets progressively lower as the project continues.

Phase to phase relationships:
- Sequential relationship: A phase starts only when the previous phase is complete.
- Overlapping relationships: A phase starts prior to completion of the previous onel
Predictive life cycles:
- Predictive life cycles (also known as fully plan-driven) are ones in which the project scope, and the time and cost required to deliver that scope, are determined as early in the project life cycle as practically possible.
- Predictive life cycles are generally preferred when the product to be delivered is well understood, there is a substantial base of industry practice, or where a product is required to be delivered in full to have value to stakeholder groups
Iterative and incremental life cycles:
- Iterative and incremental life cycles are ones in which project phases (also called iterations) intentionally repeat one or more project activities as the project team’s understanding of the product increases.
- Iterative and incremental life cycles are generally preferred when an organization needs to manage changing objectives and scope, to reduce the complexity of a project, or when the partial delivery of a product is beneficial and provides value for one or more stakeholder groups without impact to the final deliverable or set of deliverables.
Adaptive life cycles:
- Adaptive life cycles (also known as change-driven or agile methods) are intended to respond to high levels of change and ongoing stakeholder involvement. Adaptive methods are also iterative and incremental, but differ in that iterations are very rapid (usually with a duration of 2 to 4 weeks) and are fixed in time and cost.
- Adaptive methods are generally preferred when dealing with a rapidly changing environment, when requirements and scope are difficult to define in advance, and when it is possible to define small incremental improvements that will deliver value to stakeholders.
Difference with product life cycles:
| Aspect | Project Life Cycle | Product Life Cycle |
|---|---|---|
| Stages | Initiation, Planning, Execution, Closing | Intro, Growth, Maturity, Decline, End |
| Nature | Beginning and End Date | Temporary and Unique |
| Focus | Managing the Project to Deliver the Product | On the Product Itself and Its Evolution |
| Goal | Deliver Project Objectives on Time | Maximize Product Value and Profitability |
| Decision Points | Project Approval, Scope Definition, Milestone Achievements, Project Closure | Product Launch, Pricing Strategy, Market Expansion, Retirement |
| Success Criteria | Meeting Project Objectives, On-Time Delivery | Market Share, Sales Growth, Customer Satisfaction |
| Examples | Construction Projects, Software Development | Smartphones, Automobiles, Software Applications |
Roles and responsibilities
-
Sponsor:
- approves initiation and scope,
- allocate resources and budgets,
- serves as spokesperson to higher levels of management to gather support throughout
- resolve conflicts beyond the control of project manager
- ensure alignment
- authorizes changes in scope, phase-end reviews, and go/no-go decisions when risks are high
- executive director.
-
PM:
- defines scope, objectives and success criteria,
- planning execution and management,
- resource utilization and performance management,
- settling and maintaining the standards and policies
- senior manager
-
Project champion: ensures everyone is in board: technical lead
-
Functional managers:
- management role within an administrative or functional area of business
- provides subject matter expertise
-
Team member: performs tasks, deliverables, collaborate, meetings, guidelines, documents
Role of project managers:
Project management historically has been preoccupied solely with the planning and execution of projects, strategy was considered to be under the purview of senior management, new school thinking recognizes that project management is at the apex of strategy and operations.

General management skills: (Organization Management) - Planning - Organizing - Staffing - Executing - Controlling
Interpersonal and managerial skills: - Energized and initiator: Fitness, full of energy, work under pressure - Communication: expressing ideas, articulate, simplicity and clarity - Influencer: - Motivator: energize people - Leadership: impart vision, establish direction, self assured - Negotiator: ability to resolve conflicts - Global literacy: ability to work in cross cultural environment - Perspective nature: look beyond team - Result-oriented: not just for sake of work - Problem solving: separate out variables
Project environment:
-
External: economic, political, socio-cultural, technological
- impact project funding, resource availability, and overall viability
- can affect regulatory requirements and approvals
- may impact stakeholders communication and project team dynamics
- influences scope, timelines and methods.
-
Internal: resources, structure, constraints
- affects project planning and execution
- impacts decision-making, communication and project governance
- limit project options
-
Operating: stakeholders, government, contractors, media suppliers, customer competitors, labor unions
- significantly impact project success
- regulatory compliance from government are critical
- affect quality and timeline
- can affect availability and project costs
- may influence project strategy and market dynamics
- worker dynamics
Enterprise environmental factors vary widely in type or nature. Enterprise environmental factors include, but are not limited to:
- Organizational culture, structure, and governance;
- Geographic distribution of facilities and resources;
- Government or industry standards (e.g., regulatory agency regulations, codes of conduct, product standards, quality standards, and workmanship standards);
- Infrastructure (e.g., existing facilities and capital equipment);
- Existing human resources (e.g., skills, disciplines, and knowledge, such as design, development, legal, contracting, and purchasing);
- Personnel administration (e.g., staffing and retention guidelines, employee performance reviews and training records, reward and overtime policy, and time tracking);
- Company work authorization systems;
- Marketplace conditions;
- Stakeholder risk tolerances;
- Political climate;
- Organization’s established communications channels;
- Commercial databases (e.g., standardized cost estimating data, industry risk study information, and risk databases); and
- Project management information system (e.g., an automated tool, such as a scheduling software tool, a configuration management system, an information collection and distribution system, or web interfaces to other online automated systems).
Problem tree, also known as cause-and-effect or fishbone diagram, is a visual tool used in problem-solving and root cause analysis. It helps identify the causes of a specific problem and their interrelationships.

Portfolio management
Portfolio is a collection of projects, programs and other work initiatives that are grouped together and managed as a cohesive entity to achieve strategic objectives and outcomes.
The aim of portfolio management is to ensure that projects are aligned with strategic goals and prioritized appropriately.
Multiple competing projects, limited skilled resources, dispersed virtual teams, time to market pressures, and limited capital serve as forces for the emergence of project portfolio management that provides the infrastructure for managing multiple projects and linking business strategy with project selection.
Portfolio management provides information framework that allows people to make better business decisions as projects clamor for funding available resources, it is important to follow a logical and defined process for selecting the projects to implement.
Many organizations find three basic kinds of projects in their portfolio:
- Compliance: emergency projects: building parts factory destroyed by tsunami, recovery of crashed network
- Operational: improve efficiency of delivery systems, reduce product costs, and improve performance
- Strategic: supports organization’s long-run mission, directed towards increasing revenue or market share
Selection of project:
- Constrained optimization methods
- Benefit measurement methods
- Cost/benefit analysis
- Weighted scoring model
- Payback period
- Net present value
- Probability index
PMO: A project management office (PMO) is a management structure that standardizes the project-related governance processes and facilitates the sharing of resources, methodologies, tools, and techniques. The responsibilities of a PMO can range from providing project management support functions to actually being responsible for the direct management of one or more projects.
The PMO is the natural liaison between the organization’s portfolios, programs, projects, and the corporate measurement systems (e.g. balanced scorecard).
There are several types of PMO structures in organizations, each varying in the degree of control and influence they have on projects within the organization, such as:
- Supportive: Supportive PMOs provide a consultative role to projects by supplying templates, best practices, training, access to information and lessons learned from other projects.
- Controlling: Controlling PMOs provide support and require compliance through various means. Compliance may involve adopting project management frameworks or methodologies, using specific templates, forms and tools, or conformance to governance.
- Directive: Directive PMOs take control of the projects by directly managing the projects. The degree of control provided by the PMO is high.
Primary functions of PMO:
- Managing shared resources across all projects administered by the PMO;
- Identifying and developing project management methodology, best practices and standards;
- Coaching, mentoring, training and oversight;
- Monitoring compliance with project management standards, procedures, and templates by means of project audits;
- Developing and managing project policies, procedures, templates, and other shared documentation; and
- Coordination communication across projects.
Typically identified as financial (payback, NPV) and non-financials..
Drivers of project success: - Clear goal and objectives - Realistic plan - Top management support - Client support - Appropriate resources (4M: man, machine, materials, money) - Hardworking and focused staff - Effective communication - Standard and structured ICT support infrastructure - Experienced PM
Reasons for failure of projects: - Improper requirement analysis - Lack of executive level support - No linkage to business strategy - Wrong team members
Inhibitors of project success: - Poor feasibility study - Poor requirement analysis - Lack of teamwork - Improper communication - Conflict of objectives - Financial limitations - Lack of historical data - In-built negative attitude towards IT

Balanced scorecard:
The Balanced Scorecard (BSC) is a strategic management performance metric that helps organizations identify and improve their operations to help their outcomes. It was developed by Robert Kaplan and David Norton in the early 1990s as a way to address the limitations of traditional financial measures of performance.
The BSC is a four-perspective framework that helps organizations measure their performance across four key areas:
- Financial: This perspective measures the organization’s financial performance, such as profitability and revenue growth.
- Customer: This perspective measures the organization’s performance from the customer’s perspective, such as customer satisfaction and loyalty.
- Internal process: This perspective measures the organization’s internal processes, such as efficiency and quality.
- Learning and growth: This perspective measures the organization’s investment in its people and processes, such as employee training and development.
A software development company could use the BSC to measure the success of a new software product development project. The company could measure financial metrics such as profitability and return on investment, customer metrics such as customer satisfaction and market share, internal process metrics such as time to market and quality, and learning and growth metrics such as employee satisfaction and skills development.

Advantages of PM:
Project management and portfolio management are indispensable strategies for organizations seeking to excel in today’s dynamic business environment. These approaches offer a multitude of benefits that enhance an organization’s ability to deliver successful projects and manage a diverse range of initiatives effectively. Some of the key advantages, which are crucial for both project and portfolio management, include:
-
Resources efficiency: : Effective allocation of resources ensures that financial, physical, and human resources are utilized efficiently, reducing waste and improving cost control.
-
Client satisfaction: Improved customer relations result from clear communication, meeting deadlines, and delivering quality outcomes, enhancing client satisfaction and loyalty.
-
Quality assurance: Higher quality results are achieved through rigorous project and portfolio management practices, minimizing errors and defects in project deliverables.
-
Reliability: Enhanced solution reliability is achieved by systematically addressing risks, ensuring that project outcomes are dependable, and reducing disruptions.
-
Profitability: Increased profit margins stem from cost control, optimized resource allocation, and selecting initiatives with high return on investment potential.
-
Productivity: Improved work productivity is a byproduct of streamlined processes, effective resource management, and efficient project execution.
-
Coordination: Better internal coordination fosters synergy among teams and departments, reducing redundancy and improving overall efficiency.
-
Motivated teams: Higher work morale and job satisfaction are achieved when employees see their contributions leading to the successful completion of projects and initiatives.
-
Speed: Shorter development time is a result of efficient processes and project management practices, enabling organizations to respond to market demands more swiftly.
-
Cost savings: Lower costs are realized through efficient resource allocation, reduced rework, and better overall cost management practices, preserving resources for future investments.
Organizational structure
System philosophy Project management, when viewed through a system perspective, involves looking at projects as intricate systems comprised of various interacting components, including tasks, resources, stakeholders, and constraints, working within a specific environment to achieve a particular purpose.
This system view of project management incorporates systems philosophy, systems analysis, and systems management principles to ensure effective planning, execution, and control of projects.
System analysis
- Defining the project scope:
- Component identification:
- Problem identification and evaluation:
- Exploring alternative solutions:
- Selecting a satisfactory solution:
System management Projects must address issues in all three spheres of systems management model:
-
Business:
- how much cost?
- who supports cost?
- what will be profit?
-
Organization:
- what are long term and short term effects?
- what are skills and facilities required?
- what type of resource development will be required?
-
Technology:
- what software/hardware/network is required?
- where to get necessary technological support?

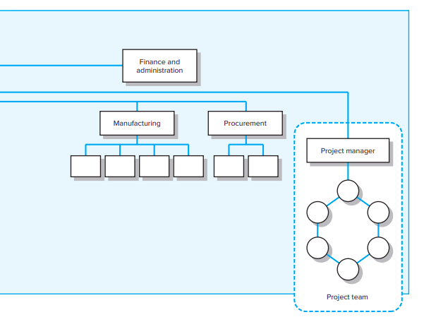
Once the management approves a project, then the question becomes, how will the project be implemented? three structures used by firms to implement projects: functional, dedicated and matrix structure.
Both the project management structure and the culture of the organization constitute major elements of the enterprise environment in which projects are implemented.
-
Functional:
- The different segments of the project are delegated to the respective functional units with each unit responsible for completing its segment of the project whereby coordination is maintained through normal management channels.
- For example, a tool manufacturing firm decides to differentiate its product line by offering a series of tools specially designed for left-handed individuals, top management decides to implement the project, and different segments are distributed to different area,
- industrial design department is responsible for modifying specifications to conform to the needs of left-handed users,
- production department is responsible for devising the means for producing new tools according to these new design specifications,
- marketing department is responsible or gauging demand and price as well as identifying distribution outlets
- Commonly used when, given the nature of the project, one functional area plays a dominant role in completing the project or has a dominant interest in the success of the project.
Merits: - No change,
- Flexibility,
- In-depth expertise,
- Easy post-project transition.
Demerits:
- Lack of focus,
- Poor integration,
- Slow,
- Lack of ownership.

-
Dedicated teams:
- At the other end of the structural spectrum is the creation of dedicated project team. These teams operate as separate units from the rest of the parent organization. Usually a full-time project manager is designated to pull together a core group of specialists who work full time on the project.
- The project manager recruits necessary personnel from both within and outside the parent company. The subsequent team is physically separated from the parent organization and given marching orders to complete the project.
- In the case of firms where projects are the dominant form of business, such as a construction firm or a consulting firm, the entire organization is designed to support project teams. Instead of one or two special projects, the organization consists of sets of quasiindependent teams working on specific projects. The main responsibility of traditional functional departments is to assist and support these project teams.
- For example, the marketing department is directed at generating new business that will lead to more projects, while the human resource department is responsible for managing a variety of personnel issues as well as recruiting and training new employees. This type of organization is referred to in the literature as a projectized organization.
Merits: - Simple
- Fast
- Cohesive and motivation
- Cross-functional integration
Demerits:
- Expensive
- Internal strife
- Limited technological expertise
- Difficult post-project transition

-
Matrix:
-
Matrix is a hybrid organizational form in which a horizontal project management structure is overlaid on the normal functional hierarchy.
-
Instead of delegating segments of a project to different units or creating an autonomous team, project participants report simultaneously to both functional and project managers.
-
Designed to optimally utilize resources by having individuals work on multiple projects as well as being capable of performing normal functional duties, at the same time, attempts to achieve greater integration by creating and legitimizing the authority of a project manager.
-
Weak matrix - very similar to functional with exception that there is a formally designated project manager responsible for coordinating project activities.
-
Balanced matrix - in which the PM is responsible for defining what needs to be accomplished and how it will be accomplished.
-
Strong matrix - PM controls most aspects of the project, including scope trade-offs and assignment of functional personnel.
Merits:- Efficient, project focus, easy transition, flexible
Demerits:
- Dysfunctional conflict, infighting, stressful, slow

-
PMBOK
is a comprehensive and widely recognized guide by PMI that provides a framework of best practices, principles, and processes that are essential for effectively managing projects across various industries and domains.
It is not a prescriptive methodology, but rather a collection of knowledge areas, processes, and practices that can be tailored and applied to suit the specific needs of different projects.
The purpose is to offer a standardized and consistent approach to PM, promoting a common language and understanding among project managers, team members, and stakeholders.
Organized into several key components:
-
Framework: set of project management principles, concepts and foundational elements that provide guidance and structure for the execution of a project
-
Process groups: chronological stages of a project and the key actions within each stage
- initiating,
- planning,
- executing,
- monitoring,
- closing.
-
Knowledge areas: covers specific aspects of project management that cut across the entire project cycle
- scope,
- integration,
- time,
- cost,
- quality,
- communications,
- risk,
- procurement,
- human resources,
- stakeholder management
Process Groups
A process is a set of interrelated actions and activities performed to create a pre-specified product, service, or result. Each process is characterized by its inputs, the tools and techniques that can be applied, and the resulting outputs.
The PMBOK® Guide describes the nature of project management processes in terms of the integration between the processes, their interactions, and the purposes they serve.
Project management processes are grouped into five categories known as Project Management Process Groups (or Process Groups):
-
Initiating Process Group: Those processes performed to define a new project or a new phase of an existing project by obtaining authorization to start the project or phase.
-
Planning Process Group: Those processes required to establish the scope of the project, refine the objectives, and define the course of action required to attain the objectives that the project was undertaken to achieve.
-
Executing Process Group. Those processes performed to complete the work defined in the project management plan to satisfy the project specifications.
-
Monitoring and Controlling Process Group. Those processes required to track, review, and regulate the progress and performance of the project; identify and initiate any areas in which changes to the plan are required.
-
Closing Process Group. Those processes performed to finalize all activities across all Process Groups to formally close the project or phase.
The table reflects the mapping of 47 project management processes within the 5 Project Management Groups and 10 Knowledge areas.

Process integration management
Project Integration Management includes the processes and activities to identify, define, combine, unify, and coordinate the various processes and project management activities within the Project Management Process Groups.
In the project management context, integration includes characteristics of unification, consolidation, communication, and integrative actions that are crucial to controlled project execution through completion, successfully managing stakeholder expectations, and meeting requirements.
Project Integration Management includes
- making choices about resource allocation,
- making trade-offs among competing objectives and alternatives,
- managing the interdependencies among the project management Knowledge Areas.
Overview of Process Integration Management processes:
- Develop project charter:
- Develop project management plan:
- Direct and manage project work:
- Monitor and control project work:
- Perform integrated change control:
- Close project or phase:
Project charter:
Develop Project Charter is the process of developing a document that formally authorizes the existence of a project and provides the project manager with the authority to apply organizational resources to project activities.
The key benefit of this process is a well-defined project start and project boundaries, creation of a formal record of the project, and a direct way for senior management to formally accept and commit to the project.

SOW: SOW, is a narrative description of products, services, or results to be delivered by a project. For internal projects, the project initiator or sponsor provides the statement of work based on business needs, product, or service requirements. For external projects, the statement of work can be received from the customer as part of a bid document, (e.g., a request for proposal, request for information, or request for bid) or as part of a contract. The SOW references the following:
- Business need. An organization’s business need may be based on a market demand, technological advance, legal requirement, government regulation, or environmental consideration
- Product scope description. The product scope description documents the characteristics of the product, service, or results that the project will be undertaken to create.
- Strategic plan. The strategic plan documents the organization’s strategic vision, goals, and objectives and may contain a high-level mission statement.
Business case: Business case, describes the necessary information from a business standpoint to determine whether or not the project is worth the required investment. It is commonly used for decision making by managers or executives above the project level. Typically, the business need and the cost-benefit analysis are contained in the business case to justify and establish boundaries for the project, and such analysis is usually completed by a business analyst using various stakeholder inputs.
Agreements, may take form of contracts, MOUs, letter of intents, email or other written agreements.
Organizational process assets are the plans, processes, policies, procedure, and knowledge bases specific to and used by the performing organization. They include any artifact, practice, or knowledge from any or all of the organizations involved in the project that can be used to perform or govern the project
- formal and informal plans,
- policies,
- procedures,
- knowledge bases,
- completed schedules,
- risk data,
- earned value data Organizational process assets are inputs to most planning processes. Throughout the project, the project team members may update and add to the organizational process assets as necessary
Tools: - Expert judgement, is used to access the inputs used to develop the project charter. Expert judgment is applied to all technical and management details during this process. Such expertise is provided by any group or individual with specialized knowledge or training and is available from many sources, including - Other units within the organization, - Consultants, - Stakeholders, including customers or sponsors, - Professional and technical associations, - Industry groups - Subject matter experts (SMEs) and - Project management office (PMO). - Brainstorming, conflict resolution, problem solving, and meeting management are examples of key facilitation techniques. - Meetings: are used to discuss and address pertinent topics of the project when directing and managing project work. Attendees at the meetings may include the project manager, the project team and appropriate stakeholders involved or affected by the topics addressed. Meetings tend to be one of three types: - Information exchange; - Brainstorming, option evaluation, or design; or - Decision making How? - Most project meetings consist of stakeholders coming together for the purpose of resolving problems or making decisions - Typical meetings begin with a defined list of issues to be discussed, which are circulated in advanced with minutes and other information documented specifically for the meeting. - Each attendee should have a defined role to ensure appropriate participation. - Meetings should be prepared with a well-defined agenda, purpose, objective, and time frame and should be appropriately documented with meeting minutes and action items. - Meetings are most effective when all participants can be face-to-face in the same location.
Outputs: - The project charter documents the business needs, assumptions, constraints, the understanding of the customer’s needs and high-level requirements, and the new product, service, or result that it is intended to satisfy. - High-level project description and boundaries, - Project purpose or justification, - Measure project objectives and related success criteria, - High-level requirements, - Assumptions and constraints, - High-level risks, - Summary milestone schedule, - Summary budget, - Stakeholder list, - Project approval requirements, - Assigned project manager, responsibility, and authority level, - Name and authority of the sponsor or other persons authorizing the project charter.

Develop Project Management Plan is the process of defining, preparing, and coordinating all subsidiary plans and integrating them into a comprehensive project management plan. The project management plan defines how the project is executed, monitored and controlled, and closed. The project management plan’s content varies depending upon the application area and complexity of the project.

Direct and manage project work: is the process of leading and performing the work defined in the project management plan and implementing approved changes to achieve the project’s objectives.

Monitor and control project work: is the process of tracking, reviewing, and reporting the progress to meet the performance objectives defined in the project management plan.

Perform integrated change control: is the process of reviewing all change requests; approving changes and managing changes to deliverables, organizational process assets, project documents, and the project management plan; and communicating their disposition.

Close project or phase: is the process of finalizing all activities across all of the Project Management Process Groups to formally complete the project or phase.

Project scope management
Project Scope Management includes the processes required to ensure that the project includes all the work required, and only the work required, to complete the project successfully.
Scope definition should be as brief as possible but complete; one or two pages are typical for small projects
In the project context, the term scope can refer to:
- Product scope. The features and functions that characterize a product, service, or result; and/or
- Project scope. The work performed to deliver a product, service, or result with the specified features and functions.
Overview of Project Scope Management Processes:
- Plan scope management
- Collect requirements
- Define scope
- Create WBS
- Validate scope
- Control scope
Plan scope management is the process of creating a scope management plan that documents how the project will be defined, validated and controlled. The key benefit of this process is that it provides guidance and direction on how scope will be managed throughout the project.

Collect requirements: The requirements traceability matrix is a grid that links product requirements from their origin to the deliverables that satisfy them

Define scope: Define Scope is the process of developing a detailed description of the project and product. The key benefit of this process is that it describes the project, service, or result boundaries by defining which of the requirements collected will be included in and excluded from the project scope.

Create WBS Create WBS is the process of subdividing project deliverables and project work into smaller, more manageable components. The key benefit of this process is that it provides a structured vision of what has to be delivered.

The scope baseline is the approved version of a scope statement, work breakdown structure (WBS), and its associated WBS dictionary, that can be changed only through formal change control procedures and is used as a basis for comparison.
The WBS is a hierarchical decomposition of the total scope of work to be carried out by the project team to accomplish the project objectives and create the required deliverables. The WBS organizes and defines the total scope of the project, and represents the work specified in the current approved project scope statement.
Each descending level of the WBS represents an increasingly detailed definition of the project work.
The WBS dictionary is a document that provides detailed deliverable, activity, and scheduling information about each component in the WBS. The WBS dictionary is a document that supports the WBS.

Validate scope: Validate Scope is the process of formalizing acceptance of the completed project deliverables. The key benefit of this process is that it brings objectivity to the acceptance process and increases the chance of final product, service, or result acceptance by validating each deliverable.

Control scope: Control Scope is the process of monitoring the status of the project and product scope and managing changes to the scope baseline.

Variance analysis: is a technique for determining the cause and degree of difference between the baseline and actual performance. Project performance measurements are used to assess the magnitude of variation from the original scope baseline.
Time management
Project Time Management includes the processes required to manage the timely completion of the project.
Overview:
- Plan schedule management
- Define activities
- Sequence activities
- Estimate activity resources
- Estimate activity duration
- Develop schedules
- Control schedule
Plan schedule management is the process of establishing the policies, procedures, and documentation for planning, developing, managing, executing, and controlling the project schedule.

Define activities is the process of identifying and documenting the specific actions to be performed to produce the project deliverables.
- The activity list is a comprehensive list that includes all schedule activities required on the project. The activity list also includes the activity identifier and a scope of work description for each activity in sufficient detail to ensure that project team members understand what work is required to be completed.
- A milestone is a significant point or event in a project. A milestone list is a list identifying all project milestones and indicates whether the milestone is mandatory, such as those required by contract, or optional, such as those based on historical information. Milestones are similar to regular schedule activities, with the same structure and attributes, but they have zero duration because milestones represent a moment in time.

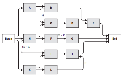
Sequence activities is the process of identifying and documenting relationships among the project activities.

Precedence diagramming method: is a technique used for constructing a schedule model in which activities are represented by nodes and are graphically linked by one or more logical relationships to show the sequence in which the activities are to be performed.

Network diagrams, is a graphical representation of the logical relationships, also referred to as dependencies, among the project schedule activities.

Estimate activity resources is the process of estimating the type and quantities of material, human resources, equipment, or supplies required to perform each activity.

Estimate activity duration is the process of estimating the number of work periods needed to complete individual activities with estimated resources.

Three-point estimating: The accuracy of single-point activity duration estimates may be improved by considering estimation uncertainty and risk. This concept originated with the program evaluation and review technique (PERT). PERT uses three estimates to define an approximate range for an activity’s duration. PERT is a statistical tool which was designed to analyze and represent the task involved in completing a given project.
- Most likely(tM): This estimate is based on the duration of the activity, given the resources likely to be assigned, their productivity, realistic expectations of availability for the activity, dependencies on other participants, and interruptions.
- Optimistic(tO): The activity duration based on analysis of the best-case scenario for the activity.
- Pessimistic (tP). The activity duration based on analysis of the worst-case scenario for the activity
Depending on the assumed distribution of values within the range of the three estimates the expected duration, tE, can be calculated using a formula. Two commonly used formulas are triangular and beta distributions. The formulas are:
- Triangular Distribution. tE = (tO + tM + tP) / 3
- Beta Distribution (from the traditional PERT technique). tE = (tO + 4tM + tP) / 6
Duration estimates based on three points with an assumed distribution provide an expected duration and clarify the range of uncertainty around the expected duration.
Develop schedule: is the process of analyzing activity sequences, durations, resource requirements, and schedule constraints to create the project schedule model.

CPM: The critical path method, which is a method used to estimate the minimum project duration and determine the amount of scheduling flexibility on the logical network paths within the schedule model
This schedule network analysis technique calculates the early start, early finish, late start, and late finish dates for all activities without regard for any resource limitations by performing a forward and backward pass analysis through the schedule network.
Forward pass - earliest times
- How soon the activity can start? ES
- How soon the activity can finish? EF
- How soon the project can be finished? TE
Backward pass - latest times
- How late can the activity start? LS
- How late can the activity finish? LF
- How long an the activity be delayed, slack or float? SL
(not to see numbers, only idea)

The critical path is the sequence of activities that represents the longest path through a project, which determines the shortest possible project duration.
The critical path is the network paths that have the least slack in common.
If the total slack of one activity in a path is used, the ES for all activities that follow in the chain will be delayed and their slack reduces. Use of total slack must be coordinated with all participants in the activities that follow the chain.
Control schedule: Control Schedule is the process of monitoring the status of project activities to update project progress and manage changes to the schedule baseline to achieve the plan.

Project cost management
Project Cost Management includes the processes involved in planning, estimating, budgeting, financing, funding, managing, and controlling costs so that the project can be completed within the approved budget.
- Plan cost management
- Estimate costs
- Determine budget
- Control costs
Plan cost management is the process that establishes the policies, procedures, and documentation for planning, managing, expending, and controlling project costs.

Estimate costs is the process of developing an approximation of the monetary resources needed to complete project activities.

Determine budget is the process of aggregating the estimated costs of individual activities or work packages to establish an authorized cost baseline.

Reserve analysis: Cost estimates may include contingency reserves (sometimes called contingency allowances) to account for cost uncertainty. Contingency reserves are the budget within the cost baseline that is allocated for identified risks, which are accepted and for which contingent or mitigating responses are developed. Contingency reserves are often viewed as the part of the budget intended to address the “known-unknowns” that can affect a project
Control costs is the process of monitoring the status of the project to update the project costs and managing changes to the cost baseline.

EVM: Earned value management (EVM) is a methodology that combines scope, schedule, and resource measurements to assess project performance and progress. It integrates the scope baseline with the cost baseline, along with the schedule baseline, to form the performance baseline, which helps the project management team assess and measure project performance and progress.
EVM develops and monitors three key dimensions for each work package and control account:
- Planned value: Planned value (PV) is the authorized budget assigned to scheduled work. It is the authorized budget planned for the work to be accomplished for an activity or work breakdown structure component, not including management reserve. The total of the PV is sometimes referred to as the performance measurement baseline (PMB). The total planned value for the project is also known as budget at completion (BAC).
- Earned Value: Earned value (EV) is a measure of work performed expressed in terms of the budget authorized for that work. It is the budget associated with the authorized work that has been completed. The EV is often used to calculate the percent complete of a project.
- Actual Cost: Actual cost (AC) is the realized cost incurred for the work performed on an activity during a specific time period. It is the total cost incurred in accomplishing the work that the EV measured. The AC will have no upper limit; whatever is spent to achieve the EV will be measured.
Variances from the approved baseline will also be monitored:
-
Schedule variance: Schedule variance (SV) is a measure of schedule performance expressed as the difference between the earned value and the planned value. It is the amount by which the project is ahead or behind the planned delivery date, at a given point in time. The EVM schedule variance will ultimately equal zero when the project is completed because all of the planned values will have been earned. . The schedule performance index (SPI) is a measure of schedule efficiency expressed as the ratio of earned value to planned value.
-
Cost Variance: Cost variance (CV) is the amount of budget deficit or surplus at a given point in time, expressed as the difference between earned value and the actual cost. It is a measure of cost performance on a project. the EV measured cannot be greater than the authorized PV budget for a component. The cost variance at the end of the project will be the difference between the budget at completion (BAC) and the actual amount spent . The cost performance index (CPI) is a measure of the cost efficiency of budgeted resources, expressed as a ratio of earned value to actual cost.
The three parameters of planned value, earned value, and actual cost can be monitored and reported on both a period-by-period basis (typically weekly or monthly) and on a cumulative basis. S-curves to display EV data for a project that is performing over budget and behind the schedule:

Forecasting: When calculating Estimate At Completion (EAC) values, the cumulative CPI and SPI are typically used. While EVM data quickly provide many statistical EACs, only three of the more common methods are described as follows:
- EAC forecast for EtC work performed at budgeted rate: This EAC method accepts the actual project performance to date (whether favorable or unfavorable) as represented by the actual costs, and predicts that all future ETC work will be accomplished at the budgeted rate. When actual performance is unfavorable, the assumption that future performance will improve should be accepted only when supported by project risk analysis. .
- This method assumes what the project has experienced to date can be expected to continue in the future. The ETC work is assumed to be performed at the same cumulative cost performance index (CPI) as that incurred by the project to date. .
- EAC forecast for ETC work considering both SPI and CPI factors: In this forecast, the ETC work will be performed at an efficiency rate that considers both the cost and schedule performance indices. This method is most useful when the project schedule is a factor impacting the ETC effort. .
Quality management
Project Quality Management includes the processes and activities of the performing organization that determine quality policies, objectives, and responsibilities so that the project will satisfy the needs for which it was undertaken.
Quality and grade are not the same concepts. Quality as a delivered performance or result is the degree to which a set of inherent characteristics fulfill requirements. Grade as a design intent is category assigned to deliverables having the same functional use but different technical characteristics.
Overview:
- Plan quality management
- Plan quality assurance
- Quality control
Project Quality Management includes the processes and activities of the performing organization that determine quality policies, objectives, and responsibilities so that the project will satisfy the needs for which it was undertaken.
In the context of achieving ISO compatibility, modern quality management approaches seek to minimize variation and to deliver results that meet defined requirements:
- Customer satisfaction:
- Prevention over inspection:
- Management responsibility:
- Continuous improvement: The PDCA (plan-do-check-act) cycle is the basis for quality improvement as defined by Shewhart and modified by Deming. In addition, quality improvement initiatives such as Total Quality Management (TQM), Six Sigma, and Lean Six Sigma could improve the quality of the project’s management as well as the quality of the project’s product
PDCA:
TQM: consists of organization-wide efforts to install and make permanent climate where employees continuously improve their ability to provide on demand products and services that customers will find of particular value. “Total” emphasizes that departments in addition to production, for example sales and marketing, accounting and finance, engineering and design, are obligated to improve their operations.
Original key concepts of TQM effort undertaken by the Navy:
- Quality is defined by customers’ requirements
- Top management has direct responsibility for quality improvement
- Increased quality comes from systematic analysis and improvement of work processes
- Quality improvement is a continuous effort and conducted throughout the organization.
Tools and techniques:
- The PDCA cycle to drive issues to resolution.
- Ad hoc cross-functional teams similar to quality circles responsible for addressing immediate process issues
- Standing cross-functional teams responsible for the improvement of processes over the long term
- Active management participation through steering committees
- Use of the seven basic tools of quality to analyze quality-related issues.
Six Sigma: is a set of techniques and tools for process improvement. It was introduced by American engineer Bill Smith while working at Motorola in 1986. Six Sigma strategies seek to improve manufacturing quality by identifying and removing the causes of defects and minimizing the variability in manufacturing and business processes. This is done by using empirical and statistical quality management methods and by hiring people who sever as Six Sigma experts. Each Six Sigma project follows a defined methodology and has specific value targets such customer satisfaction.
- The term Six Sigma comes from statistics, specially from the field of statistical quality control, which evaluates process capability.
- Processes that operate with six sigma quality over the short term are assumed to produce long-term defects below 3.4 defects per million opportunities (DPMO).
- (same thing as TQM)
- Six Sigma follow two project methodologies, each with five phases - DMAIC is used for projects aimed at improving an existing business process and DMADV is used for projects aimed at creating new product or process designs
- DMAIC:
- Define the system, the voice of customer and their requirements, and the project goals
- Measure key aspects of the current process and collect relevant data
- Analyze the data to investigate and verify cause and effect. Determine what the relationships are, and attempt to ensure that all factors have been considered.
- Improve or optimize the current process based upon data analysis using techniques such as design of experiments, poka yoke or mistake proofing.
- Control the future state process to ensure that any deviations from the target are corrected before they result in defects.
- DMADV:
- Define design goals that are consistent with customer demands and the enterprise strategy.
- Measure and identify characteristics that are Critical To Quality, measure product capabilities, production process capability, and measure risks.
- Analyze to develop and design alternatives
- Design an improved alternative, best suited per analysis in the previous step
- Verify the design, set up pilot runs, implement the production process and hand it over to the process owners
- Tools and methods:
- 5 whys
- Statistical and fitting tools: ANOVA, Regreession analysis, Correlation Analysis
- Cause and effects diagram
- Control chart
- Cost-benefit analysis
- CTQ tree
Plan quality management, is the process of identifying quality requirements and/or standards for the project and its deliverables, and documenting how the project will demonstrate compliance with relevant quality requirements.

- Cost-benefit analysis: The primary benefits of meeting quality requirements include less rework, higher productivity, lower costs, increased stakeholder satisfaction, and increased profitability. A cost-benefit analysis for each quality activity compares the cost of the quality step to the expected benefit.
- Cost of quality (COQ): Cost of quality includes all costs incurred over the life of the product by investment in preventing nonconformance to requirements, appraising the product or service for conformance to requirements, and failing to meet requirements (rework). Failure costs are often categorized into internal (found by the project) and external (found by the customer). Failure costs are also called cost of poor quality.

- Basic quality tools:
- Cause-and-effect diagrams
- Flowcharts
- Checksheets
- Pareto diagrams
- Histograms
- Control charts
- Scatter diagrams

Quality assurance, is the process of auditing the quality requirements and the results from quality control measurements to ensure that appropriate quality standards and operational definitions are used.

Quality audits: Quality audit is a structured and independent process to determine if the project activities comply with organizational and project policies, processes and procedures carried out by an internal or external quality auditor or an audit team. The objectives of a quality audit may include:
- Identify all good and best practices being implemented;
- Identify all nonconformity, gaps, and shortcomings;
- Share good practices introduced or implemented in similar projects in the organization and/or industry;
- Proactively offer assistance in a positive manner to improve implementation of processes to help the team raise productivity; and
- Highlight contributions of each audit in the lessons learned repository of the organization. The processes and tasks that a quality audit involves can be managed using a wide variety of software and self-assessment tools. Some of these relate specifically to quality in terms of fitness for purpose and conformance to standards, while others relate to Quality costs. In addition to 7PCs,
- Affinity diagrams: is similar to mind-mapping techniques in that they are used to generate ideas that can be linked to form organized patterns of thought about a problem. In project management, the creation of the WBS may be enhanced by using the affinity diagram to give structure to the decomposition of scope.
- Process decision program charts (PDPC):
- Tree diagrams
- Matrix diagrams etc.
Quality control, is the process of monitoring and recording results of executing the quality activities to assess performance and recommend necessary changes.

Project human resource management
Project Human Resource Management includes the processes that organize, manage, and lead the project team.
- Plan human resource management
- Acquire project team
- Develop project team
- Manage project team
Plan human resource management

Acquire project team

Develop project team

Manage project team

Project communication management
Project Communications Management includes the processes that are required to ensure timely and appropriate planning, collection, creation, distribution, storage, retrieval, management, control, monitoring, and the ultimate disposition of project information. Project managers spend most of their time communicating with team members and other project stakeholders, whether they are internal (at all organizational levels) or external to the organization.
Effective communication creates a bridge between diverse stakeholders who may have different cultural and organizational backgrounds, different levels of expertise, and different perspectives and interests, which impact or have an influence upon the project execution or outcome.
Dimension of communications:
| Attribute | Formal Communication | Informal Communication |
|---|---|---|
| Purpose | Often used for official, structured purposes, such as conveying important information, making decisions, or documenting actions. | Typically used for casual, everyday communication, sharing quick updates, or seeking immediate responses. |
| Structure | Typically follows a predefined structure with specific formats, such as reports, agendas, and meeting minutes. | Lacks rigid structure and is more flexible, allowing for informal language and style. |
| Audience | Targeted at a specific, often larger, and possibly diverse audience. | Typically directed towards a smaller, specific group or individual. |
| Tone | Generally formal and professional in tone, using proper language and etiquette. | Often conversational, relaxed, and may include informal language or abbreviations. |
| Medium | Often delivered through official channels like formal reports, meetings, presentations, and official documentation. | Usually transmitted through channels like emails, memos, text messages, or impromptu conversations. |
| Documentation | Usually requires proper documentation for record-keeping and future reference. | May or may not be documented, and documentation, if any, is informal. |
| Response Time | Typically allows for a longer response time as it deals with more structured processes. | Expects quicker responses as it involves immediate, day-to-day communication. |
| Level of Detail | Provides comprehensive and detailed information, often with data and analysis. | Contains brief and concise messages, with less emphasis on extensive details. |
| Accountability | Often associated with accountability, as it’s used for official records and decision-making. | Accountability is usually less emphasized and may vary depending on the context. |
| Formality of Addressing | Often uses titles, honorifics, and formal greetings and closings. | Tends to use informal or first-name basis addressing. |
| Examples | Reports, meeting minutes, official letters, formal presentations. | Emails, memos, text messages, hallway conversations. |
It’s important to note that the use of formal or informal communication depends on the context, audience, and the nature of the message being conveyed. Effective communicators choose the appropriate method based on these factors to ensure clear and efficient communication.
- Plan Communications Management
- Manage Communications
- Control Communications
Plan communications management is the process of developing an appropriate approach and plan for project communications based on stakeholder’s information needs and requirements, and available organizational assets.

Manage communications is the process of creating, collecting, distributing, storing, retrieving, and the ultimate disposition of project information in accordance to the communications management plan.

Control communications: is the process of monitoring and controlling communications throughout the entire project life cycle to ensure the information needs of the project stakeholders are met.

Project risk management
Project Risk Management includes the processes of conducting risk management planning, identification, analysis, response planning, and controlling risk on a project.
Risk is uncertain event or condition that, if it occurs, has a positive or negative effect on project objectives such as time, cost, scope and quality. The objectives of project risk management are to increase the likelihood and impact of positive events, and decrease the likelihood and impact of negative events in the project.
- Plan risk management
- Identify risks
- Perform qualitative risk analysis
- Perform qualitative risk analysis
- Plan risk responses
- Control risks
Plan risk management, is the process of defining how to conduct risk management activities for a project.

Identify risks is the process of determining which risks may affect the project and documenting their characteristics.

Information gathering techniques:
- Brainstorming: The goal of brainstorming is to obtain a comprehensive list of project risks. The project team usually performs brainstorming, often with a multidisciplinary set of experts who are not part of the team
- Delphi technique: The Delphi technique is a way to reach a consensus of experts and develop professional guidelines. It is used for such purposes in many health-related fields, including clinical medicine, public health, and research.
- Project risk experts participate in this technique anonymously.
- A facilitator uses a questionnaire to solicit ideas about the important project risks. The experts answer questionnaires in two or more rounds.
- After each round, a facilitator or change agent, provides an anonymised summary of the experts’ forecasts from the previous round as well as the reasons they provided for their judgement.
- Thus, experts are encouraged to revise their earlier answers in light of the replies of other members in their panel.
- Consensus may be reached in a few rounds of this process. The experts answer questionnaires in two or more rounds.
- Finally, the process is stopped after a predefined stopping criterion e.g. number of rounds, achievement of consensus, stability of results, and the mean or median scores of the final rounds determine the results.
Diagramming techniques:
SWOT analysis: This technique examines the project from each of the strengths, weaknesses, opportunities, and threats (SWOT) perspectives to increase the breadth of identified risks by including internally generated risks. Strengths and weaknesses are usually considered internal, while opportunities and threats are usually considered external.
- Strengths: characteristics of the business or project that give it an advantage over others.
- Weaknesses: characteristics that place the business or project at the disadvantage relative to others.
- Opportunities: elements in the environment that business could exploit to its advantage.
- Threats: elements in the environment that could cause trouble for the business or the project.
The technique starts with identification of strengths and weaknesses of the organization, focusing on either the project, organization or the business area in general. SWOT analysis then identifies any opportunities for the project that arise from organizational strengths, and any threats arising from organizational weaknesses.

Risk register: A risk register is a document used as a risk management tool and to fulfill regulatory compliance acting as a repository for all risks identified and includes additional information about each risk, e.g. nature of the risk, reference and owner, mitigation measures. It can be displayed as a The primary output from Identify Risks is the initial entry into the risk register. The risk register is a document in which the results of risk analysis and risk response planning are recorded. It contains the outcomes of the other as they are conducted, resulting in an increase in the level and type of information contained in the risk register over time.
The identified risks are described in as much detail as is reasonable. A structure for describing risks using risk statements may be applied, for example, EVENT may occur causing IMPACT, or If CAUSE exists, EVENT may occur leading to EFFECT. In addition to the list of identified risks, the root causes of those risks may become more evident. These are the fundamental conditions or events that may give rise to one or more identified risks. They should be recorded and used to support future risk identification for this and other projects
A typical risk register contains:
- A risk category to group similar risks
- The risk breakdown structure identification number
- A brief description or name of the risk to make the risk easy to discuss
- The impact (or consequence) if event actually occurs rated on an integer scale
- The probability or likelihood of its occurrence rated on an integer scale
- The risk score is the multiplication of probability and impact and is often used to rank the risks
- Common mitigation steps
Qualitative risk analysis is the process of prioritizing risks for further analysis or action by assessing and combining their probability of occurrence and impact.

Probability and impact matrix: Risks can be prioritized for further quantitative analysis and planning risk responses based on their risk rating. Ratings are assigned to risks based on their assessed probability and impact.
Quantitative risk analysis, is the process of numerically analyzing the effect of identified risks on overall project objectives.

Quantitative analysis and modelling techniques:
- Sensitivity analysis: Sensitivity analysis helps to determine which risks have the most potential impact on the project. It helps to understand how the variations in project’s objectives correlate with variations in different uncertainties. Conversely, it examines the extent to which the uncertainty of each project element affects the objective being studied when all other uncertain elements are held at their baseline values. The Tornado diagram is also helpful in analyzing risk-taking scenarios. In a tornado diagram, the Y-axis contains each type of uncertainty vertically ordered so that the largest bar appears at the top of the chart. For example, if a decision maker needs to visually compare 100 budgetary items, and wishes to identify the ten items one should focus on, it would be nearly impossible to do using a standard bar graph. In a tornado diagram of the budget items, the top ten bars would represent the items that contribute the most to the variability of the outcome, and therefore what the decision maker should focus on.

- Expected monetary value analysis: EMV analysis is a statistical concept that calculates the average outcome when the future includes scenarios that may or may not happen i.e. analysis under uncertainty. The EMV of opportunities are generally expressed as positive values, while those of threats are expressed as negative values. EMV requires a risk-neutral assumption— neither risk averse nor risk seeking. EMV for a project is calculated by multiplying the value of each possible outcome by its probability of occurrence and adding the products together. A common use of this type of analysis is a decision tree analysis:

- Modelling and simulation: A project simulation uses a model that translates the specified detailed uncertainties of the project into their potential impact on project objectives. Simulations are typically performed using the Model Carlo technique. In a simulation, the project model is computed many times iterated with the input values chosen at random for each iteration from the probability distribution of these variables. A histogram is calculated from the iterations.
- Define a domain of possible inputs.
- Generate inputs randomly from a probability distribution over the domain.
- Perform a deterministic computation on the inputs.
- Aggregate the results.

Plan risk responses is the process of developing options and actions to enhance opportunities and to reduce threats to project objectives.

-
Strategies for negative risks or threats: Three strategies, which typically deal with threats or risks that may have negative impacts on project objectives if they occur, are: avoid, transfer and mitigate. The fourth strategy, accept, can be used for negative risks or threats as well as positive risks or opportunities. Avoidance and mitigation strategies are usually good strategies for critical risks with high impact, while transference and acceptance are usually good strategies for threats that are less critical and with low overall impact.
- Avoid: Risk avoidance is a risk response strategy whereby the project team acts to eliminate the threat or protect the project from its impact.
- usually involves changing the project management plan to eliminate the threat entirely.
- isolate the project objectives from the risk’s impact or change the objective that is in jeopardy.
- Examples of this include extending the schedule, changing the strategy, or reducing scope.
- The most radical avoidance strategy is to shut down the project entirely.
- Some risks that arise early in the project can be avoided by clarifying requirements, obtaining information, improving communication, or acquiring expertise.
- Transfer: Risk transference is a risk response strategy whereby the project team shifts the impact of a treat to third party, together with ownership of the response.
- gives another party responsibility for its management—it does not eliminate it
- does not mean disowning the risk by transferring it to a later project or another person without his or her knowledge or agreement.
- always involves payment of a risk premium to the party taking on the risk. Transferring liability for risk is most effective in dealing with financial risk exposure.
- Transference tools can be quite diverse and include, but are not limited to, the use of insurance, performance bonds, warranties, guarantees, etc.
- For example, when a buyer has capabilities that the seller does not possess, it may be prudent to transfer some work and its concurrent risk contractually back to the buyer.
- In many cases, use of a cost-plus contract may transfer the cost risk to the buyer, while a fixed-price contract may transfer risk to the seller.
- Mitigate: Risk mitigation is a risk response strategy whereby the project team acts to reduce the probability of occurrence or impact of the risk.
- implies a reduction in the probability and/or impact of an adverse risk to be within acceptable threshold limits.
- taking early action to reduce the probability and/or impact of a risk occurring on the project is often more effective than trying to repair the damage after the risk has occurred.
- may require prototype development to reduce the risk of scaling up from a bench-scale model of a process or product.
- For example, designing redundancy into a system may reduce the impact from a failure of the original component.
- Accept: Risk acceptance is a risk response strategy whereby the project team decides to acknowledge the risk and not take any action unless the risk occurs.
- adopted where it is not possible or cost-effective to address a specific risk in any other way.
- indicates that the project team has decided not to change the project management plan to deal with a risk, or is unable to identify any other suitable response strategy.
- most common active acceptance strategy is to establish a contingency reserve, including amounts of time, money, or resources to handle the risks.
- Avoid: Risk avoidance is a risk response strategy whereby the project team acts to eliminate the threat or protect the project from its impact.
-
Strategies for positive risks or opportunities: Three of four strategies are suggested to deal with risks with potentially positive impacts on project objectives. The fourth strategy, accept, can be used for negative risks or threats as well as positive risks or opportunities.
- Exploit: The exploit strategy may be selected for risks with positive impacts where the organization wishes to ensure that the opportunity is realized.
- seeks to eliminate the uncertainty associated with a particular upside by ensuring the opportunity definitely happens.
- Examples of directly exploiting responses include assigning an organization’s most talented resources to the project to reduce the time to completion or using new technologies or technology upgrades to reduce cost and duration requried to realize project objectives.
- Share: Sharing a positive risk involves allocating some or all of the ownership of the opportunity to a third party who is best able to capture the opportunity for the benefit of the project. Examples of sharing actions include forming risk-sharing partnerships, teams, special-purpose companies, or joint ventures, which can be established with the express purpose of taking advantage of the opportunity so that all parties gain from their actions.
- Enhance: The enhance strategy is used to increase the probability and/or the positive impacts of an opportunity. Identifying and maximizing key drivers of these positive-impact risks may increase the probability of their occurrence. Examples of enhancing opportunities include adding more resources to an activity to finish early.
- Accept: Accepting an opportunity is being willing to take advantage of the opportunity if it arises, but not actively pursuing it.
- Exploit: The exploit strategy may be selected for risks with positive impacts where the organization wishes to ensure that the opportunity is realized.
Control risks is the process of implementing risk response plans, tracking identified risks, monitoring residual risks, identifying new risks, and evaluating risk process effectiveness throughout the project.

Procurement management
Project Procurement Management includes the processes necessary to purchase or acquire products, services, or results needed from outside the project team.
- Plan Procurement Management
- Conduct Procurements
- Control Procurements
- Close Procurements
Plan procurement management is the process of documenting project procurement decisions, specifying the approach, and identifying potential sellers.

Source selection criteria: Source selection criteria are often included as a part of the procurement documents. Such criteria are developed and used to rate or score seller proposals, and can be objective or subjective.
- Understanding of need. How well does the seller’s proposal address the procurement statement of work?
- Overall or life-cycle cost. Will the selected seller produce the lowest total cost of ownership (purchase cost plus operating cost)?
- Technical capability: Does the seller have, or can the seller be reasonably expected to acquire, the technical skills and knowledge needed?
- Technical approach: Do the seller’s proposed technical methodologies, techniques, solutions, adn services meet the procurement document requirements or are they likely to provide more or less than the expected results?
- Risk: How much risk is embedded in statement of work, how much risk will be assigned to the selected seller and how does the seller mitigate risk?
- Warranty. What does the seller propose to warrant for the final product, and through what time period?
- Financial capacity: Does the seller have, or can the seller reasonably be expected to botain, the necessary financial resources?
- Business size and type. Does the seller’s enterprise meet a specific category of business such as small business (disadvantaged, specific programs, etc.) as defined by organization or established by governmental agency?
- Past performance of sellers. What has been the past experience with selected sellers?
- Reference. Can the seller provide references from prior customers verifying the seller’s work experience and compliance with contractual requirements?
- Intellectual property rights. Does the seller assert intellectual property rights in the work processes or services they will use or in the products they will produce for the project?
- Proprietary rights. Does the seller assert proprietary rights in the work processes or services they will use or in the products they will produce for the project?
Procurement documents: are used to solicit proposals from prospective sellers.
- The procurement SOW describes the procurement item in sufficient detail to allow prospective sellers to determine if they are capable of providing the products, services, or results
- Request for information (RFI): A type of procurement document whereby the buyer requests a potential seller to provide various pieces of information related to a product or service or seller capability.
- Invitation for bid (IFB): This term is equivalent to request for proposal.
- Request for proposal (RFP): A type of procurement document used to request proposals from prospective sellers of products or services. In some application areas, it may have a narrower or more specific meaning.
- Request for quotation (RFQ): A type of procurement document used to request price quotations from prospective sellers of common or standard products or services
- Tender notice:
- Invitation for negotiation:
- Invitation for seller’s initial response:
Conduct procurements is the process of obtaining seller responses, selecting a seller, and awarding a contract.

Control procurement, is the process of managing procurement relationships, monitoring contract performance, and making changes and corrections to contracts as appropriate.

Close procurements is the process of completing each procurement. The key benefit of this process is that it documents agreements and related documentation for future reference

- Review the contract terms and conditions.
- Conduct a final inspection and acceptance of the goods or services.
- Prepare a contract closeout report.
- Obtain a final invoice and release payment to the supplier.
- Release any retainage or performance bonds.
- Update organizational process assets.
Project stakeholder management
Project Stakeholder Management includes the processes required to identify the people, groups, or organizations that could impact or be impacted by the project, to analyze stakeholder expectations and their impact on the project, and to develop appropriate management strategies for effectively engaging stakeholders in project decisions and execution.
- Identify stakeholders
- Plan stakeholder management
- Manage stakeholder engagement
- Control stakeholder engagement
Identify stakeholders

Plan stakeholder management

Manage stakeholder engagement

Control stakeholder engagement

Certifications
Flow: Certification provides a standardized way to validate their competencies and expertise.
- Determine certification requirements: Identify the relevant certification bodies and organizations that offer IT project management certifications. Common certifications include PMP (Project Management Professional), PRINCE2, PMI-ACP (Agile Certified Practitioner), and ITIL (Information Technology Infrastructure Library).
- Select the appropriate certification: Evaluate the IT project management certifications available and choose the one that best aligns with your career goals, industry, and project management approach (e.g., Agile, Waterfall, Hybrid).
- Enroll in a certificate preparation course:
- Study and prepare:
- Mett experience and education requirements:
- Submit certificate application:
- Schedule the certificate exam:
- Take exam:
- Receive exam results:
- Maintain certificate:
- Update your resume and professional profiles:
- Apply certificate knowledge to IT projects:
CAPM: The CAPM is a credential offered by PMI is an entry-level certification for project management practitioners. Designed for those with less project experience, the CAPM is intended to demonstrate candidates’ understanding of the fundamental knowledge, terminology and processes of effective project management.
The CAPM exam is based on the PMBOK Guide. The exam consists of 150 multiple-choice questions with four answers per choice. Candidates have 3.0 hours to complete the exam.
To be able to apply, one needs a secondary diploma (high school diploma/global equivalent) as well as a minimum of 1,500 hours of project experience OR 25 hours of project management education. The CAPM certificate is valid for three years from the time of exam passing.
Project Management Maturity: A PMMM Is a framework that is used to assess and improve an organization’s project management capabilities. The PMMM helps organizations to understand where they stand in terms of project management maturity and identify areas for improvement.
The PMMM consists of a series of levels, ranging from Level 1 (initial) to Level 5 (optimizing). Each level represents a different level of project management maturity, and organizations are expected to progress through the levels as they improve their project management capabilities.
- Level 1 (initial), an organization’s project management processes are ad hoc and reactive, and there is little focus on standardization or improvement
- Level 2 (repeatable), the organization has established basic project management processes, but they are not consistently followed.
- Level 3 (defined), the organization has standardized its project management processes and has a document process for managing projects.
- Level 4 (managed), the organization is actively monitoring and controlling its project management processes.
- Level 5 (optimizing), the organization has fully integrated project management into its culture, and it is continuously seeking ways to optimize its processes and improve project outcomes.
Code of ethics
The PMI Code of Ethics and Professional Conduct is a mandatory code that all PMI members must agree to abide by. It includes both aspirational and mandatory standards.
- Responsibility: Project managers are responsible for the success of their projects and for the well-begin of their teams. They much act in a professional and ethical manner at all times.
- Respect: Project managers must treat all stakeholders with respect, regardless of their position, title, or background. They must also respect the confidentiality of project information.
- Fairness: Project managers must make fair decisions and treat all stakeholders impartially. They must also avoid conflicts of interest.
- Honesty: Project managers must be honest in all of their dealings with others. They must not misrepresent information or engage in fraudulent behavior.
In addition to these core principles, the PMI Code of Ethics and Professional Conduct also includes specific guidance on ethical issues such as:
- Conflict of interest: Project managers must avoid conflicts of interest. If a potential conflict of interest arises, the project manager must disclose it to all relevant stakeholders and take steps to mitigate the conflict.
- Gift and gratuities: Project managers must not accept or offer gifts or gratuities that could influence their decision-making.
- Whistle-blowing: Project managers have a responsibility to report unethical behavior to their supervisor or to the appropriate authorities.
IT Project Engineering
Why tailor the PMBOK framework for IT projects?
Tailoring the PMBOK framework for IT projects is important because IT projects have a number of unique characteristics that can make them challenging to manage.
- Dominant customer role
- Inherent difficulty of software
- The size and complexity if IT projects
- Tasks are mental, unique and complex
- The pace of change in the IT industry
- The unique organizational culture of IT industry
- Government’s role is less clear, and it’s performance more closely scrutinize.
Future trends for IT projects:
According to Ed Hoffman, the five themes that keep surfacing for future Project Management in IT projects are:
- Team diversity: IT projects are becoming increasingly complex and global, which requires teams with a wide range of skills, perspectives, and backgrounds. Project managers need to be able to build and lead diverse teams effectively.
- Virtual work: More and more IT teams are working virtually, either from different locations or from home. Project managers need to be able to effectively manage virtual teams and ensure that they are productive and engaged.
- Sustainability: IT organizations are increasingly focused on sustainability, and project managers need to be able to incorporate sustainable practices into their projects. This includes things like using energy-efficient technologies, reducing waste, and offsetting carbon emissions.
- Innovation: IT is constantly evolving, and project managers need to be able to keep up with the latest trends and technologies. They also need to be able to create an environment where innovation can thrive.
- Portfolio management: IT organizations are managing more and more projects at the same time, so project managers need to be able to effectively manage their portfolios. This includes things like prioritizing projects, allocating resources, and tracking progress.